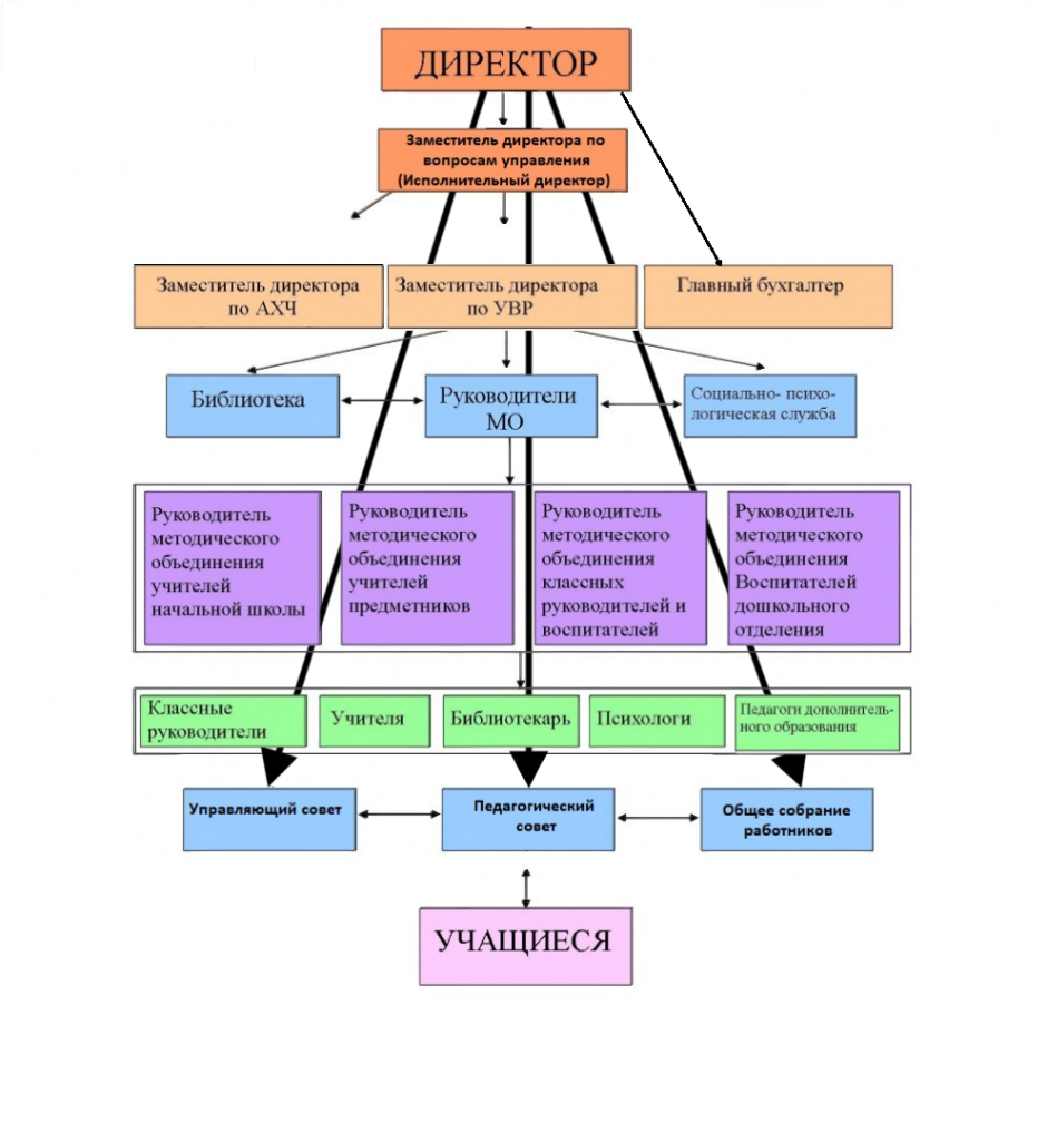
Директор: Рудакова Надежда Георгиевна
Заместитель директора по вопросам управления (Исполнительный директор): Коломейчук Светлана Владимировна
Сайт: nezschool.ru
Основное подразделение
|
ЧОУСОШ "Независимая школа" Адрес: 185005, г. Петрозаводск, ул. Пробная д. 3А Тел.: 79-62-58, 73-30-34 E-mail: nezsch@karelia.ru |
